Marketplace Product Options feature: Domain model and relationships
Edit on GitHubThe Marketplace Product Options feature lets merchants create their product option groups and values. Currently, you can import product options where you specify the merchant reference.
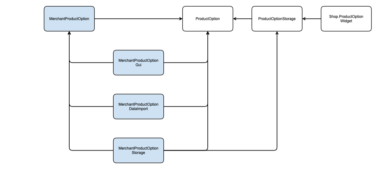
Module dependency graph
The following diagram illustrates the dependencies between the modules for the Marketplace Product Options feature.

| NAME | DESCRIPTION |
|---|---|
| MerchantProductOption | Provides merchant product option main business logic and persistence. |
| MerchantProductOptionDataImport | Provides data import functionality for merchant product options. |
| MerchantProductOptionStorage | Provides publish and sync functionality for merchant product options. |
| MerchantProductOptionGui | Provides backoffice UI for merchant product options management. |
| ProductOption | Provides additional layer of optional items that can be sold with the actual product. |
| ProductOptionStorage | Provides publish and sync functionality for product options. |
| Shop.ProductOptionWidget | Provides widgets for displaying product options. |
Domain model
The following schema illustrates the Marketplace Product Options domain model:

|
Thank you!
For submitting the form