Marketplace Merchant Portal Core feature overview
Edit on GitHubThe Marketplace Merchant Portal Core enables server configuration and basic functions of the Merchant Portal application, such as secure login, GUI tables, and dashboards. Merchant Portal and Back Office are separate applications with different entry points, bootstraps, and possibilities to register application plugins, configure application base URLs, and debug.
To learn more about the Marketplace Application, see Marketplace Application Composition.
Login and logout in the Merchant Portal are provided by the SecurityMerchantPortalGui module, which also provides the ZedMerchantUserSecurityPlugin for extending the Merchant Portal firewall.
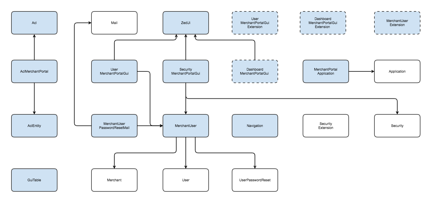
Module dependency graph
The following diagram illustrates the dependencies between the modules for the Marketplace Merchant Portal Core feature.

Main Marketplace MerchantPortal Core feature modules
The following table lists the main MerchantPortal Core modules:
| NAME | DESCRIPTION |
|---|---|
| Acl | Acl is part of the Store Administration. The purpose of this module is to define roles, groups, privileges, and resources to manage access privileges to Zed Administration Interface. |
| AclEntity | This module provides a database structure for AclEntitySegment and AclEntityRule as well as methods for managing them. |
| AclMerchantPortal | Acl and merchant entities are connected through this module. |
| GuiTable | This module provides base functionality for building GuiTables. |
| MerchantPortalApplication | This module provides basic infrastructure for the MerchantPortal modules. |
| MerchantUser | Merchant user module provides data structure, facade methods and plugins that let users relate to merchants. |
| MerchantUserPasswordResetMail | This module provides possibility to reset password for the merchant user. |
| Navigation | This module manages multiple navigation menus that can be displayed on the frontend. |
| SecurityMerchantPortalGui | This module provides security rules and authentication for merchant users. |
| UserMerchantPortalGui | This module module provides components for merchant user management. |
| ZedUi | This module provides base UI components for Zed application. |
Optional Marketplace MerchantPortal Core feature modules
The following table lists optional MerchantPortal Core modules:
| NAME | DESCRIPTION |
|---|---|
| DashboardMerchantPortalGui | This module contains the dashboard and its related components for the Merchant Portal. |
| DashboardMerchantPortalGuiExtension | This module provides extension interfaces for the DashboardMerchantPortalGui module. |
| MerchantUserExtension | This module provides plugin interfaces to extend MerchantUser module from another modules. |
| UserMerchantPortalGuiExtension | This module provides plugin interfaces to extend the UserMerchantPortalGui module from the other modules. |
Domain model
The following schema illustrates the Marketplace MerchantPortal Core domain model:

Gui table
GuiTable is a Spryker infrastructure component, which displays data as tables and provides search, filtering, sorting, and various interactions with table rows.
GuiTable components are widely used in the Marketplace Merchant Portal for displaying orders, offers, and products.
The GuiTable frontend component knows how to create the table itself, where to go for the data, and how to interpret the provided data based on the configuration provided.
To learn more about table design, see Table design.
Related Developer documents
Thank you!
For submitting the form