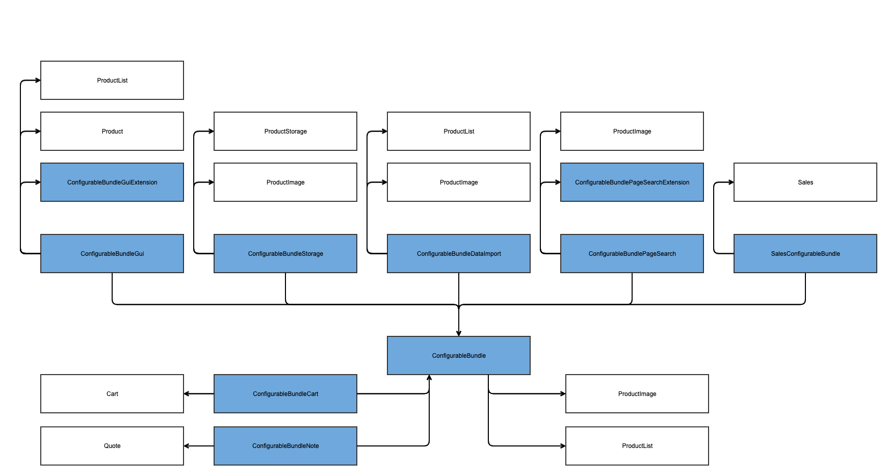
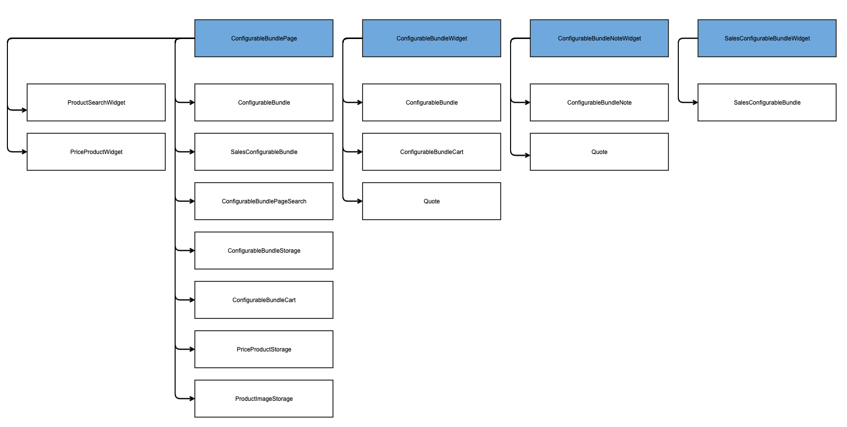
Configurable Bundle feature: Module relations
Edit on GitHubThe following schemas illustrate module relations in the Configurable Bundle feature:
Module architecture (spryker/spryker)

Module architecture (spryker/spryker-shop)

Thank you!
For submitting the form