Marketplace Merchant feature: Domain model
Edit on GitHubThe Marketplace Merchant feature lets you create, read, and update merchants in the Marketplace.
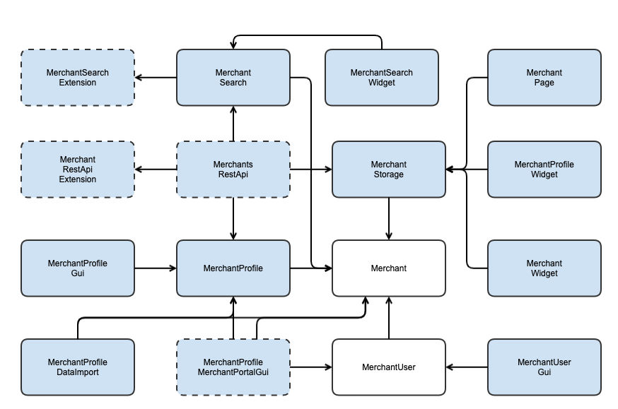
Module dependency graph
The following diagram illustrates the dependencies between the modules for the Marketplace Merchant feature:

| MODULE | DESCRIPTION |
|---|---|
| MerchantProfile | Provides data structure, facade methods, and plugins for extending merchant by merchant profile data. |
| MerchantProfileDataImport | Importer for MerchantProfile data. |
| MerchantProfileGui | Provides Zed UI interface for merchant profile management. |
| MerchantSearch | Manages Elasticsearch documents for merchant entities. |
| MerchantSearchExtension | Provides plugin interfaces to extend the MerchantSearch module from the other modules. |
| MerchantStorage | Manages storage for merchant entities. |
| MerchantUserGui | Provides Zed UI interface for merchant users management. |
| MerchantPage | Contains the merchant page for the shop and its components. |
| MerchantProfileWidget | Provides a merchant-profile molecule for introducing merchant profile information. |
| MerchantWidget | Provides widget to display merchant information. |
| MerchantProfileMerchantPortalGui | Provides Zed UI interface for merchant profile management for the Merchant Portal. |
| MerchantRestApi | Provides REST API endpoints to manage merchants. |
| MerchantRestApiExtension | Provides plugin interfaces to extend the MerchantsRestApi module from the other modules. |
| Merchant | Provides DB structure and facade methods to save, update, or remove merchants. |
| MerchantUser | Provides data structure, facade methods, and plugins for user relation to merchant. |
| MerchantSearchWidget | Provides a widget to render a merchants filter. |
Domain model
The following diagram illustrates the domain model of the Marketplace Merchant feature:

Thank you!
For submitting the form