Content item types: module relations
Edit on GitHubThis document describes each content item type and the modules relations used for them.
Banner
The Banner content item is a content piece that consists of text, a background image, and a link. A content manager specifies the values when creating the content item in the Back Office > Content Management > Content Items.
The schema shows the module relations of the Banner content item:

Banner API
A developer can fetch the content item data via API. Also, they can view the content item details for a specific locale.
The schema below shows the Banner API module relations:

Banner data importer
A developer can create and edit the content items by importing them.
The schema below shows the module relations of the content item data importers:

See Data Importers Overview and Implementation for more details.
Abstract Product List
The Abstract product list content item is a content piece that consists of text and abstract products. A content manager selects existing abstract products when creating the content item in the Back Office > Content Management > Content Items.
The schema below shows the module relations of the Abstract product list content item and its components:
- data importer
- API

Abstract Product List data importer
A developer can create and update the content items by importing them.
See Data Importers Overview and Implementation for more details.
Abstract Product List API
A developer can fetch the information on each abstract product included into a contnet item via API based on the content item key. Also, they can view details of content items for all or a specific locale.
Product Set
The Product set content item is a content piece that consists of text and a product set. A content manager selects an existing product set when creating the content item in the Back Office > Content Management > Content Items.
The schema below shows the module relations of the Product set content item and its importer:

Product Set data importer
Developers can create and update the content items by importing them.
See Data Importers Overview and Implementation for more details.
File list
The File list content item is a content piece that consists of text and a clickable link or icon to download a file. A content manager selects existing files when creating the content item in the Back Office > Content Management > Content Items.
The schema below shows the module relations of the File list content item:

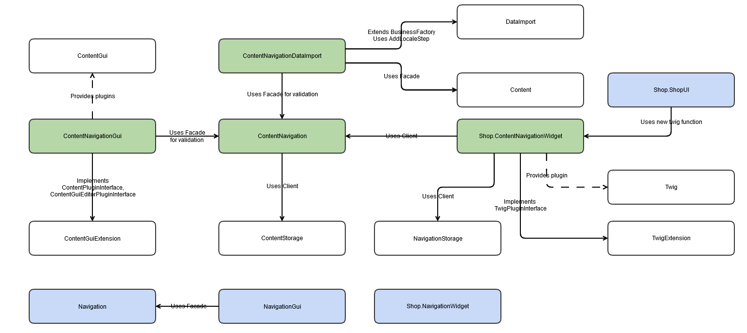
Navigation
The Navigation content item is a content piece that consists of a navigation element. A content manager selects a navigation element when creating the Navigation content item in the Back Office.
The schema shows the module relations of the Navigation content item:

Navigation data importer
A developer can create and edit navigation content items by importing them.
See File details: content_navigation.csv for more details.
Thank you!
For submitting the form